不少人疑惑
今年流感病毒
是不是“进化”得更强?
现在打流感疫苗
还来得及吗?
别慌
一文说清所有疑惑!
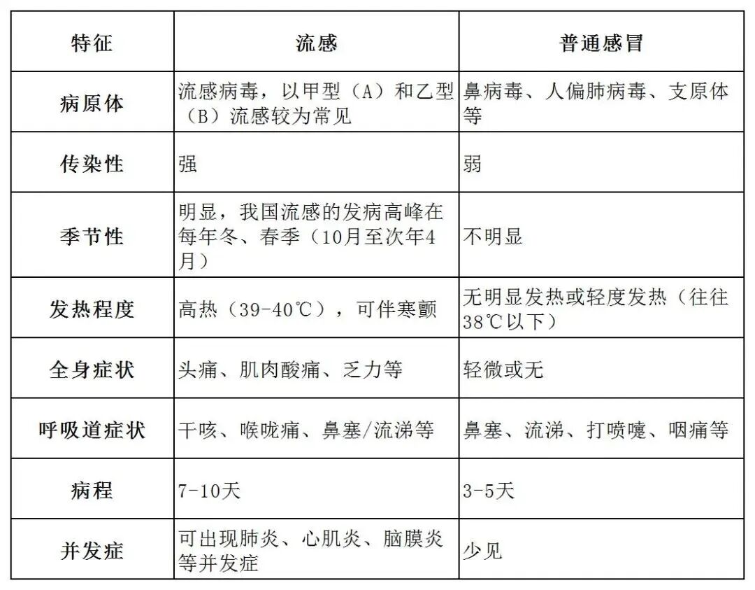
流感是由流感病毒引起的一种急性呼吸道传染病,虽为自限性疾病,但部分重症流感患者病情进展迅速,可引发肺炎、脑膜炎、心肌炎等严重并发症,诱发多器官功能衰竭,甚至危及生命。
因此,早期识别至关重要。
从临床上来说,甲型H1N1、甲型H3N2和乙型流感主要症状都是发热、咳嗽、咽痛,全身的酸痛、乏力和头痛都比较明显。

普通感冒往往以鼻塞、流涕、打喷嚏等上呼吸道症状为主,全身症状轻微。
如果出现突发高烧、全身酸痛乏力、头痛等症状,要高度警惕流感。
面对来势汹汹的流感病毒,许多人在问:“现在打疫苗还来得及吗?”疾控部门给出明确建议:来得及,要尽快。
不过,在感染急性发病期内不建议接种流感疫苗,需要等症状消失、身体基本恢复后再接种。

需要。一般来说,接种流感疫苗2-4周后可产生具有保护水平的抗体,对抗原类似毒株的保护作用可维持6-8个月。
且由于流感病毒变异快,每年流行的毒株都可能不同,因此,流感疫苗需要每年接种,以确保接种者获得针对当年流行毒株的最新保护。
国家卫生健康委建议,所有6月龄以上且无接种禁忌的人群都需要每年接种流感疫苗。
以下这五类高危人群感染流感病毒后易发展为重型/危重型病例,应给予高度重视,提前接种疫苗,出现症状后及时进行流感病毒核酸检测及其他必要检查。
年龄小于5岁的儿童(年龄小于2岁更易发生严重并发症);
大于65岁的老年人;
肥胖者;
妊娠及围产期妇女;
伴有以下疾病及状况者:慢性呼吸系统疾病、心血管系统疾病(高血压除外)、肾病、肝病、血液系统疾病、神经系统及神经肌肉疾病、代谢及内分泌系统疾病、恶性肿瘤、免疫功能抑制等。
接种流感疫苗不但可以起到较好的自身预防效果,还能更好建立免疫屏障,预防流感在全人群中的传播。
一旦出现高热、全身酸痛等流感样症状,应佩戴口罩,及时到正规医疗机构就诊,勿自行诊断用药。
接种流感疫苗是预防流感、减少重症最有效的手段。尤其是五类高危人群,更应引起重视。尽早接种,及时检测!
来源丨武穴市妇幼保健院