据陕西日报报道,日前,西安交大一附院的隔离病房送来一位新型冠状病毒感染者,经诊断,该患者处于昏迷状态、肝功能严重受损、伴有肾功能衰竭,但肺部完全正常,没有病变。是什么原因将患者置于生死的边缘呢?
原来,这位患者小胡事先准备了一些预防新冠病毒的药物,有止咳的、化痰的、退烧的、止疼的,一共十来种。不巧,他发烧了,体温38.8摄氏度,还有发冷、全身酸困、咽痛、鼻塞、咳嗽等症状。小胡顾不上看说明书,也没有咨询医生,一股脑儿地把每种药取两颗,吃了下去。
晚上,室友发现小胡不对劲,一声不吭、流鼻血、面色苍白,于是赶快把他送到医院。
经过西安交大一附院重症医学科、感染科的检查,小胡被诊断为急性肝衰竭、肝性脑病,新型冠状病毒感染轻型。进一步寻找原因,原来是药物导致的肝衰竭。
那么,什么是药物性肝损伤呢?哪些药物能引起肝损伤呢?是不是中草药“无毒无副作用呢”?新冠肺炎相关的哪些药物可以导致肝损伤呢?肝损伤有哪些症状?药物性肝损伤这么严重,是否可以预防呢?
针对这些问题,西安交大一附院感染科主任医师何英利、博士张国妤 ,消化内科主任医师李红霞三位专家给大家做相关科普。
什么是药物性肝损伤?
专家介绍,药物性肝损伤是指由各类处方或非处方的化学药物、生物制剂、传统中药、天然药、保健品、膳食补充剂及其代谢产物乃至辅料等所诱发的肝损伤,重者可致急性肝衰竭及至死亡。
哪些药物能引起肝损伤?
专家说,常见的包括非甾体类抗炎药(常见退烧止痛药)如对乙酰氨基酚,抗感染药物如利福平,中枢神经系统用药如卡马西平,降血脂药物如他汀,代谢性疾病用药、激素类药物、某些生物制剂,不同药物可导致相同类型肝损伤,同一种药物也可导致不同类型的肝损伤。
中草药是不是“无毒无副作用”?
专家说,中药也可导致肝损伤甚至肝衰竭。越来越多的草药潜在肝脏毒性被报道,350多种植物含有肝脏毒性的生物碱,如何首乌、三七粉、蜂胶等中草药,均可导致肝损伤肝衰竭。
新冠肺炎相关的哪些药物
可以导致肝损伤?
专家提醒,目前的“新冠病毒感染者居家治疗常用药参考表”包含了对乙酰氨基酚(扑热息痛)、布洛芬、阿司匹林等解热镇痛类药物,均容易导致药物性肝损伤,还有一些中草药也是药物性肝损伤的常见原因。
肝损伤有哪些症状?
专家介绍,急性肝损伤的临床表现通常无特异性。潜伏期差异很大,可短至1至数日,也可长达数月。
多数患者可无明显症状,仅有肝脏生化指标不同程度的升高。部分患者可有乏力、食欲减退、厌油、肝区胀痛及上腹不适等消化道症状。淤胆明显者可有全身皮肤黄染、大便颜色变浅和瘙痒等。少数患者可有发热、皮疹、嗜酸性粒细胞增多甚至关节酸痛等过敏表现,还可能伴有其他肝外器官损伤的表现。病情严重者可出现急性肝衰竭或亚急性肝衰竭。
药物性肝损伤这么严重
是否可以预防?
答案是:当然可以的。
首先在用药前一定要认真阅读药品说明书,注意在说明书中对药物肝毒性给予黑框警示、警告和预防措施。
其次要遵循说明书合理用药,控制药物用量,避免滥用药物。
再次在用药期间要定期进行肝脏生化学检测。
最后要加强安全用药的公众健康教育,特别是要消除中药、天然药、保健品、膳食补充剂无肝毒性的错误认识。
专家们再次强调,新冠病毒并不可怕,目前的新冠感染者以无症状和轻型为主,出现症状后合理用药即可,千万不要超剂量用药。
呼吁大家使用非甾体类抗炎药时,按照说明书使用药物,避免过量服用而导致药物性肝损伤。
12月16日,复旦大学附属华山医院发布科普文章,文中指出,不少人对感冒用药的认知存在不容忽视的误区,亟需科学的用药指导来帮助民众们合理用药。居家治疗,有哪些用药注意事项?
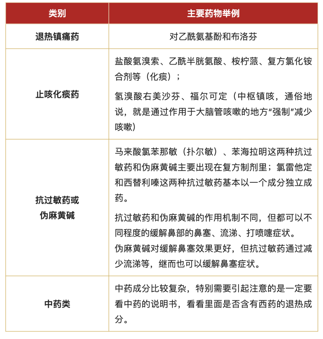
看着一箩筐的“感冒药”该怎么选?
感冒药是一个统称
为了便于理解
大致分为以下几大类
▼

知道了感冒药分几大类
那我们把常见的
感冒药说明书的成分
都“对号入座”
▼

1. 感冒药不能消灭病毒
感冒药只是可以缓解感冒时候出现的各种不适症状,让人体舒服一点,也就是我们平时说的“对症治疗”。
2. 如果症状较轻,可以不吃感冒药
“吃了总比没吃强”是一个用药误区。另外,也不需要规律性用药,只在必要时用药。比如,不发热或低热时不需要服用退热药。
特殊时期居家用药
安全提示







